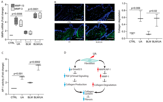
Collagen Hybridizing Peptides (CHPs) Elucidate Ursolic Acid's Efficacy in Collagen Homeostasis
Tissue fibrosis, pathologically characterized by the excessive and dysfunctional deposition of extracellular matrix (ECM) components, notably collagen, remains a significant challenge in chronic disease management. Fibrosis accounts for nearly half of all mortality in the United States. Effective therapeutic strategies must engage a dual mechanism, simultaneously arresting neo-collagenesis and actively degrading existing, pathological collagen...
View Details



